49. 我组孟涛老师当选《日用化学工业》第十三届编辑委员会常务编委。2026年4月 中国广州。祝贺!

48. 微纳生物技术团队荣获西南交通大学首届“扬华榜样”导辅协同育人培育团队。2026年4月 中国成都。祝贺!

47. 微纳生物技术团队荣获四川省“五小”创新成果奖。2025年12月 中国成都。祝贺!

46. 我组孟涛老师代表团队领奖,微纳生物技术团队受到学院表彰。2025年12月 中国成都。祝贺!

45. 我组孟涛老师荣获2025校优秀硕士论文指导教师,杨丁一同学获得优秀硕士学位论文奖。2025年12月 中国成都。祝贺!

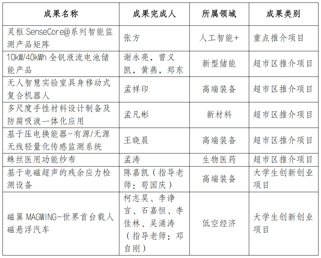
44. 我组生物医药成果亮相2025高校科技成果交易会。2025年12月 中国广州。祝贺!

43. 我组创新合作结出硕果:入选广东省博士创新站。2025年11月 中国广州。祝贺!

42. 我组“一种仿生矿化制备单分散高存活率益生菌微囊的方法”等2项专利以总价100万元实施许可,技术落地广东生物技术企业。2025年11月 中国广州。祝贺!

41. 我组孟涛老师荣获西南交通大学本科教学成果奖一等奖。2025年10月 中国成都。祝贺!

40. 我组孟涛老师指导本科学生荣获全国大学生生命科学竞赛(科学探索类)二等奖。2025年7月 中国成都。祝贺!

39. 我组科研成果转化荣获2024年度广东省名优高新技术产品称号。2024年12月 中国广州。祝贺!

38. 我组研究生石美玲同学荣获2024中国化妆品科学技术大会优秀论文二等奖。2024年5月 中国无锡。祝贺!


37. 孟涛老师当选中国日用化工协会化妆品学科建设与创新发展专业委员会常务委员。2023年1月 中国北京。祝贺!

36. 孟涛老师当选中国化工学会微化工技术专业委员会委员。2022年8月 中国东营。祝贺!

35. 我组研究生尹伟同学荣获2022届四川省优秀大学毕业生。2022年3月 中国成都。祝贺!

34. 微纳生物技术团队荣获四川省“五小”创新成果奖。2021年12月 中国成都。祝贺!

33. 我组研究生刘环宇论文“Highly Efficient Water Harvesting of Bioinspired Spindle-Knotted Microfibers with Continuous Hollow Channels”被Journal of Materials Chemistry A (Impact Factor = 14.511) 2022年,录用发表.
简介:该论文报道了毛细效应增强的连续中空仿生蜘蛛丝规模化高效集水的故事。这项工作为基于纺锤节微纤维的大规模集水,药物递送以及生物医学领域应用提供绿色平台。
全文链接:https://doi.org/10.1039/D2TA00242F

32. 我组研究生王艺颖论文“ Compartmentalized Aqueous-in-Aqueous Droplets for Flow Biocatalysis”被ACS Applied Materials & Interfaces (Impact Factor = 10.383) 2022年,录用发表。
简介:受细胞隔室化反应的启发,我们构建了流动的双水相液滴生物反应器,水包水液滴具有选择性半渗透界面,能够将酶保留在液滴中,同时将产物不断释放到液滴外,使液滴生物反应器的反应速率和转化率大大提高。这项工作为流动生物催化提供了高效的平台,推动了绿色生物制造领域的前进。
全文链接:https://pubs.acs.org/doi/10.1021/acsami.1c22089

31. 我组研究生孙梦梦论文“Hollow Colloidosomes with an Enzyme Confined in a Porous Shell as Pickering Interfacial Biocatalysts for Efficient Bioconversions”被Green Chemistry (Impact Factor = 11.034) 2021年,录用发表。
简介:该论文报道了无需交联(Without cross-linking),高效包封(载酶包封率95.2%),超低传质阻力(纳米通道)的固定化酶用于界面生物催化的故事。这项工作为液-液界面的绿色生物制造提供了崭新的平台。
--受邀作为Green Chemistry杂志2021年2期的封面论文。封面链接:https://pubs.rsc.org/en/content/articlelanding/2021/gc/d1gc90006d
全文链接:https://pubs.rsc.org/en/content/articlelanding/2021/GC/D0GC02999H

30. 2020年11月,孟涛教授团队荣获“四川省劳模与技能人才创新工作室”。
近日,四川省教科文卫工会发布《关于命名一批教科文卫体系统劳模(职工技能人才)创新工作室的决定》,我校生命学院孟涛教授领衔的技能人才创新工作室光荣上榜。至此,我校省级以上创新工作室已经提升至7家。据悉,四川省教科文卫工会于2018年设立此奖项,每两年评比命名一次,旨在弘扬劳模精神、工匠精神,激励创新创造活力,服务我省建设西部创新人才高地,推动全省高校系统劳模(职工技能人才)创新工作室创建工作向纵深发展、全面发展。
相关链接:西南交大增添2家省级创新工作室 https://news.swjtu.edu.cn/shownews-20690.shtml


29. 我组研究生董钰漫论文“基于微流控双水相液滴流酶促反应的尿素检测”被《应用化学》 2020年,录用发表。
简介:该论文报道了以简单、快速的微流控酶促反应方法实现尿素可视化检测的故事。该平台有望在日用化学品、农业土壤、水质和食品等领域的分析检测中得到广泛的应用。
--受邀作为《应用化学》杂志2020年2期的封面论文。
全文链接:http://yyhx.ciac.jl.cn/CN/volumn/volumn_1493.shtml

28. 我组研究生孙鹤家论文“Monodisperse Alginate Microcapsules with Spatially Confined Bioactive Molecules via Microfuid-Generated W/W/O Emulsions”被ACS Applied Materials & Interfaces (Impact Factor =10.383) 2019年,录用发表。
简介:该论文报道了模拟细胞隔室化效应,利用微流控双水相液滴形成的微囊分区包封双酶并强化级联生物催化的故事。借助双水相体系分配效应,让级联反应步骤的两个酶既无限接近又限域分区,消除了中间产物对酶的抑制作用,强化了级联酶促反应速率达50余倍。在人工细胞、药物递送、微反应器和分析检测等领域具有应用前景。
全文链接:https://pubs.acs.org/doi/10.1021/acsami.9b12479

27. 我组研究生杨鑫的论文“Pickering Emulsion-Enhanced Interfacial Biocatalysis: Tailored Alginate Microparticles Act as Particulate Emulsifier and Enzyme Carrier”被Green Chemistry (Impact Factor = 11.034) 2019年,录用发表。
简介:该论文报道了海洋生物质材料用作固定化酶载体在乳液界面上进行酶催化的故事。该载酶海藻酸钙微球稳定的Pickering乳液,成乳后可稳定达1年以上,历经240个小时10次反应循环仍能保持90%的初始酶活。克服了油水乳液界面固定化酶催化方式不通用不绿色的共性难题,为工业规模的界面生物催化开辟了一条崭新的大道。
--受邀作为Green Chemistry杂志2019年9期的封面论文。封面链接:https://pubs.rsc.org/en/content/articlelanding/2019/gc/c9gc90040c
全文链接:http://dx.doi.org/10.1039/C8GC03573C

26. 我组研究生孟世昕的论文“Enhanced Enzymatic Reaction by Aqueous Two-Phase Systems Using Parallellaminar Flow in a Double Y-Branched Microfluidic Device”被Chemical Engineering Journal (Impact Factor = 16.744) 2018年,录用发表。
简介:该论文报道了在双Y型微流控装置中利用双水相平行层流技术进行酶促反应分离的工作。研究成果展示了一种全水相、微尺度和耦合反应分离的过程强化平台,为克服传统双水相技术的瓶颈提供了新的解决途径,有望在生物转化、生物医药、制药工程和食品等领域得到广泛应用。
全文链接:http://www.sciencedirect.com/science/article/pii/S1385894717317953

25. 我组研究生谢春燕论文“Light and Magnetic Dual-Responsive Pickering Emulsion Micro-Reactors”被Langmuir (Impact Factor = 4.331) 2017年,录用发表。
简介:该研究工作报道了一种光磁双响应的乳液微反应器。克服了微化工反应难以从外部有效控制其反应开关的局限,为定时定点地触发化学反应提供了新的策略。有望在功能材料制备、精细化学品合成、食品和制药工程中得到广泛应用。
全文链接:http://pubs.acs.org/doi/10.1021/acs.langmuir.7b03642

24. 我组研究生薛龙辉的论文“Polymer–Protein Conjugate Particles with Biocatalytic Activity for Stabilization of Water-in-Water Emulsions”被ACS Macro Letters (Impact Factor = 7.015) 2017年,录用发表。
简介:该研究工作报道生物活性的蛋白质颗粒稳定双水相乳液并强化酶促反应。研究成果在制药工程、酶催化、化妆品和微纳米生物反应器等领域具有广阔的应用前景。 --受邀作为ACS Macro Letters杂志2017年7期的封面论文。封面链接:http://pubs.acs.org/toc/amlccd/6/7
全文链接:http://pubs.acs.org/doi/full/10.1021/acsmacrolett.7b00294

23. 我组研究生白瑞雪的论文“Light-Triggered Release from Pickering Emulsions Stabilized by TiO2 Nanoparticles with Tailored Wettability”被Langmuir (Impact Factor = 4.331) 2016年,录用发表。
简介:该研究工作报道了一种紫外-可见光响应的按需释放药物方式以及光致乳液不稳机理。研究成果在制药工程、精细化工和日用化学品等领域具有广阔的应用前景。
全文链接:http://pubs.acs.org/doi/abs/10.1021/acs.langmuir.6b02329

22. 我组研究生张青的论文“Switchable Pickering Emulsions Stabilized by Awakened TiO2 Nanoparticle Emulsifiers Using UV/Dark Actuation”被ACS Applied Materials & Interfaces (Impact Factor = 10.383) 2015年,录用发表。
简介:该研究工作报道了一种可以被紫外光“唤醒”的纳米颗粒乳化剂。研究成果在护肤品、食品、医疗卫生、新型材料、药物缓释、石油化工等领域具有应用前景。
全文链接:http://pubs.acs.org/doi/abs/10.1021/acsami.5b06808

21. 我组研究生白瑞雪、薛龙辉等同学研究成果论文被评为“2017中国日用化学品优秀科技论文一等奖”。2017年7月 中国广州。祝贺!

20. 我组研究生谢春燕研究成果Poster荣获“第九届全球华人化工学者研讨会最佳墙报奖”。2017年7月 中国杭州。祝贺!

19. 我组研究生孙鹤家荣获西南交通大学2020年度优秀硕士学位论文。祝贺!
18. 我组研究生王伟浩荣获西南交通大学2020年度研究生国家奖学金。祝贺!
17. 我组研究生杨鑫荣获西南交通大学2019年度优秀硕士学位论文。祝贺!
16. 我组研究生孙鹤家、瞿凤梅荣获西南交通大学2019年度研究生国家奖学金。祝贺!
15. 我组研究生谢春燕荣获西南交通大学2018年度优秀硕士学位论文。祝贺!
14. 我组本科生钱妍羽,许晓蕾,李彬宇同学SRTP小组获2018年度国家大学生创新计划项目资助。祝贺!
13. 我组研究生白瑞雪荣获西南交通大学2017年度优秀硕士学位论文。祝贺!
12. 我组研究生薛龙辉荣获西南交通大学2017年度研究生国家奖学金。祝贺!
11. 我组本科生宋宣毅、曾天府、熊瑞同学荣获2017年第四届四川省大学生“生命之星”科技邀请赛二等奖。祝贺!
10. 我组本科生姬潇涵、张宁、李晓冰同学荣获2017年第四届四川省大学生“生命之星”科技邀请赛二等奖。祝贺!
9. 我组研究生谢春燕研究成果获国家发明专利授权。祝贺!
8. 我组研究生薛龙辉研究成果获国家发明专利授权。祝贺!
7. 我组本科生刘星辰、潘思芮、李盈岐、李浩男同学SRTP小组获2017年度国家大学生创新计划项目资助。祝贺!
6. 我组研究生白瑞雪研究成果获国家发明专利授权。祝贺!
5. 我组研究生张青研究成果获国家发明专利授权。祝贺!
4. 我组本科生宋婧,张家琪同学荣获2016年第三届四川省大学生“生命之星”科技邀请赛一等奖。祝贺!
3. 我组研究生白瑞雪荣获西南交通大学2016年度研究生国家奖学金。祝贺!
2. 孟涛老师荣获美国化学会颁发2015年度审稿人奖。祝贺!

1. Coming soon!
牛顿的苹果和薛定谔的猫?


西南交通大学 微纳生物技术创新团队 Last Updated 2026.02
报考该导师研究生的方式欢迎你报考孟涛老师的研究生,报考有以下方式:
1、参加西南交通大学暑期夏令营活动,提交导师意向时,选择孟涛老师,你的所有申请信息将发送给孟涛老师,老师看到后将和你取得联系,点击此处参加夏令营活动
2、如果你能获得所在学校的推免生资格,欢迎通过推免方式申请孟涛老师研究生,可以通过系统的推免生预报名系统提交申请,并选择意向导师为孟涛老师,老师看到信息后将和你取得联系,点击此处推免生预报名
3、参加全国硕士研究生统一招生考试报考孟涛老师招收的专业和方向,进入复试后提交导师意向时选择孟涛老师。
4、如果你有兴趣攻读孟涛老师博士研究生,可以通过申请考核或者统一招考等方式报考该导师博士研究生。